Agent-ELK日志分析场景
一、介绍
在实际应用中,Agent 可结合 ELK 日志系统,基于用户诉求自主完成分析、规划、执行与结果输出,从而提升日志检索效率。
ELK(或自研方案)是互联网公司常见的分布式日志平台,用于研发在遇到线上报警或事故反馈时快速定位问题。但传统检索方式耗时较长,因此引入 Agent 辅助提效非常必要。
二、功能流程
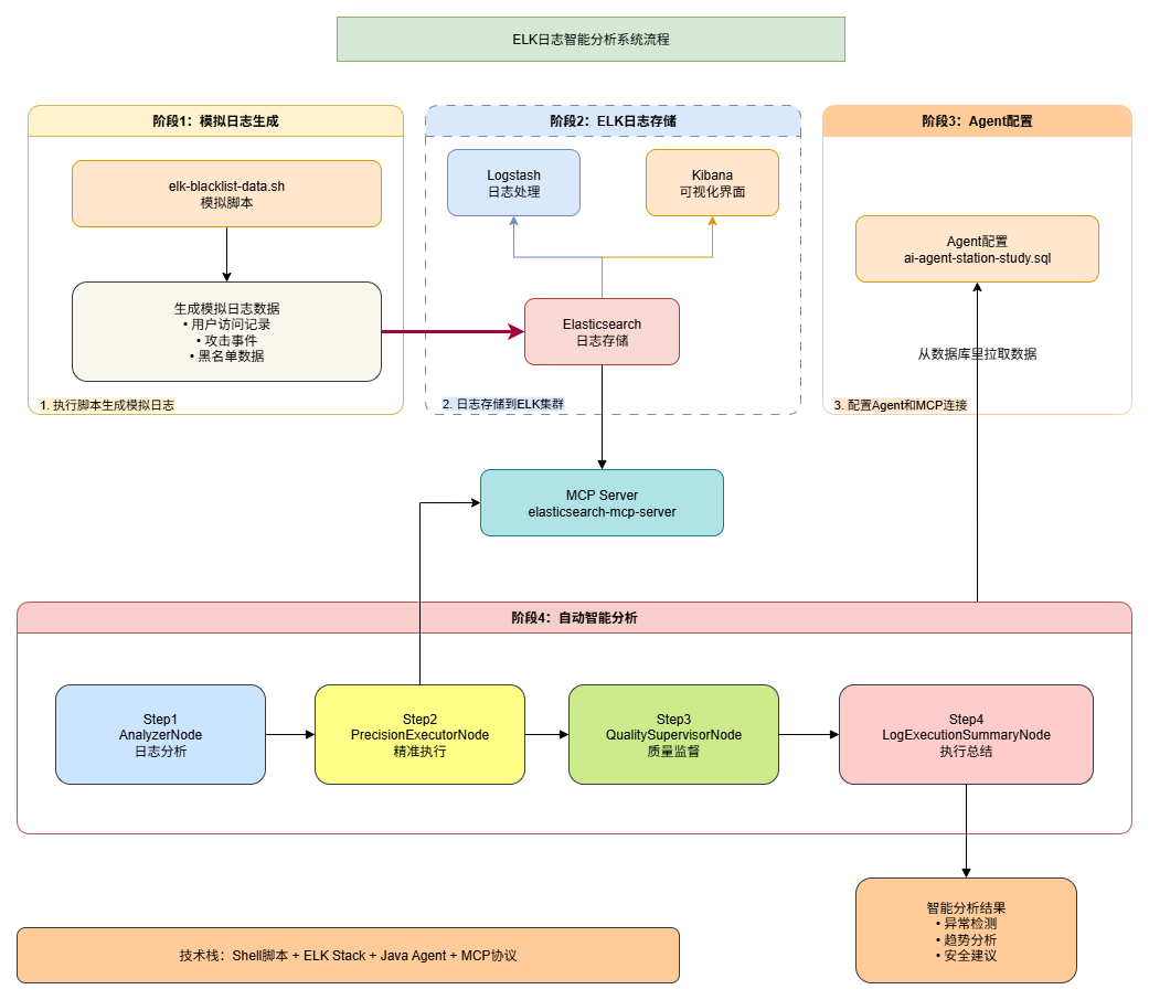
如图,Agent-ELK 的设计使用流程图;

- 首先,部署一套 ELK 之后通过脚本把日志数据写入到 ELK。
- 然后,为该场景添加新的 AI Agent 描述话术。在执行 ELK 日志分析时,用户首先手动选择要使用的 AI Agent 服务。此时,AI Agent 会根据对应的 ELK Prompt 话术进行分析。
三、工程实现
1. 话术配置

本节更新了最新的 SQL 语句,配置了适用于 ELK 日志检索的新 Prompt,并且在
ai_client_tool_mcp中配置了相关的 ES MCP 服务。你可以从本节对应的分支
docs/dev-ops/mysql获取 SQL 语句并进行更新。
2. ELK 配置
2.1 启动 ELK 服务

- 脚本已放在本节分支的工程目录下。你可以在本地、云服务器等具备 Docker 环境的服务上,启动 ELK 分布式日志系统。
2.2 模拟写入日志
这里为了测试,避免大家还得去配置业务系统,所以做了模拟脚本和单测代码,可以测试使用。

25-09-24.16:29:24.930 [main ] INFO ElkBlacklistDataTest - 开始向Elasticsearch模拟写入拼团项目黑名单限流数据...
25-09-24.16:29:26.041 [main ] INFO ElkBlacklistDataTest - 目标索引: test-buy-log-2025.09.24
25-09-24.16:29:29.731 [main ] INFO ElkBlacklistDataTest - ES地址: http://192.168.1.23:9200
25-09-24.16:29:53.385 [main ] INFO ElkBlacklistDataTest - Elasticsearch连接正常
25-09-24.16:29:59.591 [main ] INFO ElkBlacklistDataTest - 开始生成并写入模拟数据...
25-09-24.16:30:34.685 [main ] INFO ElkBlacklistDataTest - 写入第 50 条数据...
25-09-24.16:30:34.697 [main ] INFO ElkBlacklistDataTest - 第 50 条数据写入成功
25-09-24.16:30:34.840 [main ] INFO ElkBlacklistDataTest - 数据写入完成!成功: 50/50
25-09-24.16:30:34.847 [main ] INFO ElkBlacklistDataTest - 索引信息: {"count":48,"_shards":{"total":1,"successful":1,"skipped":0,"failed":0}}
25-09-24.16:30:34.847 [main ] INFO ElkBlacklistDataTest - 可以使用以下命令查看写入的数据:
25-09-24.16:30:34.847 [main ] INFO ElkBlacklistDataTest - curl -X GET "http://192.168.1.23:9200/test-buy-log-2025.09.24/_search?pretty&size=5"
25-09-24.16:30:34.849 [main ] INFO ElkBlacklistDataTest - 或者在Kibana中查看索引: test-buy-log-2025.09.24执行脚本
./elk-backlist-data.sh会自动导入数据,也可以通过运行ElkBlacklistDataTest来写入数据。这些测试数据用于 Agent-ELK 分析。你还可以根据自己的项目需求,创建不同的案例并调整 Agent Prompt 话术。
3. MCP 验证
测试案例:cn.cactusli.ai.test.spring.ai.FlowAgentMCPTest
@Slf4j
@RunWith(SpringRunner.class)
@SpringBootTest
public class FlowAgentMCPTest {
@Test
public void test() {
OpenAiChatModel chatModel = OpenAiChatModel.builder()
.openAiApi(OpenAiApi.builder()
.baseUrl("https://chat.199228.xyz/")
.apiKey("sk-xxx")
.completionsPath("v1/chat/completions")
.embeddingsPath("v1/embeddings")
.build())
.defaultOptions(OpenAiChatOptions.builder()
.model("gpt-4o")
.toolCallbacks(new SyncMcpToolCallbackProvider(stdioMcpClientElasticsearch()).getToolCallbacks())
.build())
.build();
ChatResponse call = chatModel.call(Prompt.builder().messages(new UserMessage("有哪些工具可以使用")).build());
log.info("测试结果:{}", JSON.toJSONString(call.getResult()));
}
/**
* https://github.com/awesimon/elasticsearch-mcp
* https://www.npmjs.com/package/@awesome-ai/elasticsearch-mcp
* npm i @awesome-ai/elasticsearch-mcp
*/
public McpSyncClient stdioMcpClientElasticsearch() {
Map<String, String> env = new HashMap<>();
env.put("ES_HOST", "http://192.168.1.23:9200");
env.put("ES_API_KEY", "none");
var stdioParams = ServerParameters.builder("npx.cmd")
.args("-y", "@awesome-ai/elasticsearch-mcp")
.env(env)
.build();
var mcpClient = McpClient.sync(new StdioClientTransport(stdioParams))
.requestTimeout(Duration.ofSeconds(100)).build();
var init = mcpClient.initialize();
System.out.println("Stdio MCP Initialized: " + init);
return mcpClient;
}
}{
"metadata": {
"contentFilters": [],
"empty": true,
"finishReason": "STOP"
},
"output": {
"media": [],
"messageType": "ASSISTANT",
"metadata": {
"role": "ASSISTANT",
"messageType": "ASSISTANT",
"refusal": "",
"finishReason": "STOP",
"annotations": [],
"index": 0,
"id": "chatcmpl-CJFspGiPzyUycBAlBr1gOcLrSZlpB"
},
"text": "以下是当前可用的工具列表,它们操作Elasticsearch相关任务:\n\n1. **列出Elasticsearch索引**:\n - 工具名称:`functions.JavaSDKMCPClient_list_indices`\n - 描述:列出所有可用的Elasticsearch索引,可以通过正则表达式过滤索引名称。\n\n2. **获取Elasticsearch索引的字段映射**:\n - 工具名称:`functions.JavaSDKMCPClient_get_mappings`\n - 描述:获取指定Elasticsearch索引的字段映射信息。\n\n3. **执行Elasticsearch搜索**:\n - 工具名称:`functions.JavaSDKMCPClient_search`\n - 描述:通过查询DSL在指定的Elasticsearch索引中执行搜索。\n\n4. **检查Elasticsearch集群的健康状态**:\n - 工具名称:`functions.JavaSDKMCPClient_elasticsearch_health`\n - 描述:获取Elasticsearch集群的健康状态,可选择是否包括索引级别的详细信息。\n\n5. **创建Elasticsearch索引**:\n - 工具名称:`functions.JavaSDKMCPClient_create_index`\n - 描述:在Elasticsearch中创建一个新索引,可以选择配置设置和映射。\n\n6. **创建或更新Elasticsearch索引的映射结构**:\n - 工具名称:`functions.JavaSDKMCPClient_create_mapping`\n - 描述:用于创建或者更新指定索引的映射(Mapping)结构。\n\n7. **批量添加数据到Elasticsearch索引**:\n - 工具名称:`functions.JavaSDKMCPClient_bulk`\n - 描述:将批量数据导入到指定的Elasticsearch索引中。\n\n8. **从一个索引重新索引数据到另一个索引**:\n - 工具名称:`functions.JavaSDKMCPClient_reindex`\n - 描述:从源索引将数据重新索引到目标索引。\n\n9. **创建或更新Elasticsearch索引模板**:\n - 工具名称:`functions.JavaSDKMCPClient_create_index_template`\n - 描述:用于创建或更新指定的索引模板。\n\n10. **获取Elasticsearch索引模板信息**:\n - 工具名称:`functions.JavaSDKMCPClient_get_index_template`\n - 描述:获取Elasticsearch中索引模板信息(可以指定模板名称过滤)。\n\n11. **删除Elasticsearch索引模板**:\n - 工具名称:`functions.JavaSDKMCPClient_delete_index_template`\n - 描述:删除指定的Elasticsearch索引模板。\n\n12. **并行调用多个工具**:\n - 工具名称:`multi_tool_use.parallel`\n - 描述:允许并行调用上面提到的多个工具,适用于可以同时运行的任务。\n\n你可以告知我你的需求,我将帮助你选择和使用合适的工具!",
"toolCalls": []
}
}首先进行单元测试,验证 MCP 服务的连接。你需要的环境是 Node.js 20+,并执行 npm i @awesome-ai/elasticsearch-mcp 来部署 MCP 服务。
注意:
- 将
ES_HOST修改为你 ES 服务器的 IP 地址。 - Windows 系统需要配置
npx的绝对路径。
测试运行后,若看到类似上面的日志,即表示 ES MCP 已成功连接到你的服务。
4. 步骤提示词

本节修改了 Step 1~3 的提示词,并将其配置到数据库表中,以增强灵活性。由于第 4 步骤较为固定,暂时未从数据库获取,但后续可以调整。
此外,Step 4 步骤新增了一项优化:以 MD 语法的表格形式展示结果数据。
四、测试验证
1. 观察日志
地址:http://192.168.1.23:5601/app/discover

- 这里可以检索到系统的运行日志。
2. Agent 测试

- 选择智能体4,提问为 ES 日志检索。效果还是很不错的。